€0+

Blender 4 Stylized Stone Geometry Node

I want this!

Blender 4 Stylized Stone Geometry Node

5 ratings

Introducing the 'Blender Stylized Rock Geometry Pack' – a game-changer for artists, game developers, and animation professionals seeking to elevate their 3D environments with uniquely stylized rocks.


It's simple, it's quick, and it has a million different applications!

Preview on YouTube

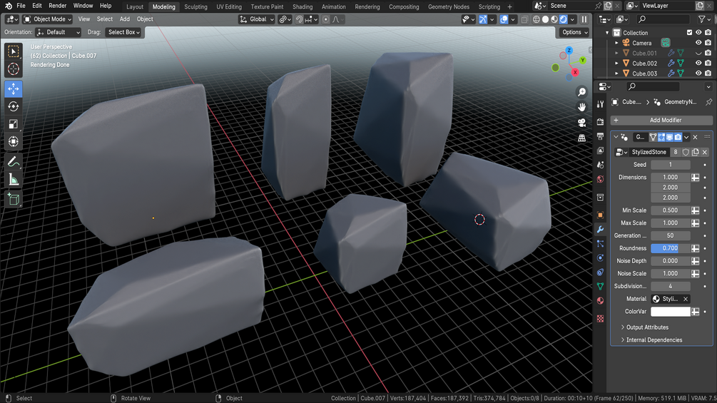
The 'Blender Stylized Rock Geometry Pack' is an essential toolkit designed to revolutionize the creation of 3D environments for artists, game developers, and animation professionals. By harnessing the power of Blender's advanced geometry node system, this pack offers unparalleled ease of use and flexibility, enabling the creation of infinite, uniquely stylized rock formations.

Our geometry node setup is a 3D modelling artist must-have!

See why in the picture below 👇

Key Features of the 'Blender 4 Stylized Stone Geometry Node':

  • Seed Randomizer: At the heart of this pack is a sophisticated seed randomizer, allowing for effortless generation of diverse rock shapes. This feature ensures that no two rocks are ever the same, providing a rich variety of formations to enhance your scenes.

Dimensional Control: Precise control over the X, Y, and Z dimensions enables the crafting of specific shapes, making it possible to tailor each rock formation to fit seamlessly into your project, whether you're creating rugged landscapes or alien terrains.

  • Scaling Versatility: The inclusion of minimum and maximum scale parameters for vertex offset introduces a new level of scaling flexibility. This allows for detailed customization of rock size and shape, catering to a wide range of artistic visions.
  • Quick Shape Adjustments: The generation resolution setting facilitates rapid adjustments to the shape of your rocks, ensuring a perfect fit within your digital environments, whether you're aiming for subtle background elements or prominent geological features.

  • Natural Formations: Achieve more realistic rock formations with the displacement setup, featuring adjustable strength and scale. This tool mimics the natural processes that shape stones over time, adding authenticity to your creations.

  • Geometry Density Control: Subdivision levels offer control over the density of the geometry, ensuring that your rocks maintain their quality and detail at any scale, from up-close inspections to distant views.
  • Smoothness Adjustment: The 'roundness' parameter allows for fine-tuning of the stone's surface, letting you create everything from sharp, jagged rocks to smooth, weathered stones, adding depth and realism to your landscapes.

Enhanced Realism with our Custom Shader:

  • Realistic Edge Wear: Each rock comes equipped with a custom shader that simulates realistic edge wear, visible directly in the render view. This feature adds an extra layer of realism, making the rocks appear as though they have been naturally weathered over time.


  • Customizable Color: The colour of the rocks can be easily adjusted through the geometry node parameter, allowing for seamless integration into your project's colour scheme and enhancing the visual cohesion of your scenes.

  • Stylized Material Setup: The pack also includes a stylized material setup, adding a layer of sophistication to your creations. This setup is designed to give your rocks a unique, artistic look that stands out in any digital environment.

Whether you're designing a serene natural landscape, constructing a rugged alien terrain, or creating a whimsical fantasy world, the 'Blender Stylized Rock Geometry Pack' provides the tools you need to bring your visions to life with ease, efficiency, and stunning aesthetic appeal.

Unlock your creative potential with this indispensable geometry node pack!


Until next time, happy modelling everyone!

Neil - 3D Tudor

****

To get in touch with me about any questions or support, please email: bettison.gamedesign@gmail.com

Also feel free to like 3D Tudor on Facebook (https://www.facebook.com/3DTudor) as well as join my student community group to share renders of your projects from courses and tutorials: https://www.facebook.com/groups/1152218958467185

€
I want this!

Ratings

5
(5 ratings)
5 stars
100%
4 stars
0%
3 stars
0%
2 stars
0%
1 star
0%
Powered by