€0+

3D Tudor Blender Fence Geometry Node - Effortless Custom Fence Builder

I want this!

3D Tudor Blender Fence Geometry Node - Effortless Custom Fence Builder

21 ratings

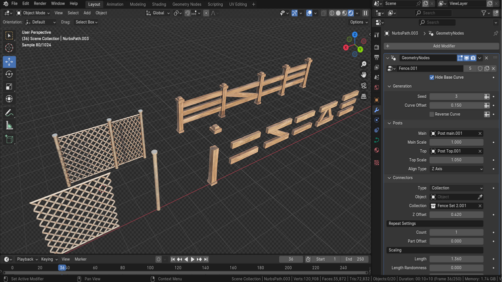
Introducing the magical '3D Tudor Blender Fence Geometry Node - Effortless Custom Fence Creation'!

Elevate your 3D scenes with the '3D Tudor Blender Fence Geometry Node - Effortless Custom Fence Creation' – the ultimate tool for 3D artists to create dynamic fences effortlessly in Blender.

Perfect for crafting stunning 3D environments, this meticulously designed geometry node setup simplifies fence creation, providing you with unparalleled control and customization.


Discover the magic of the '3D Tudor Blender Fence Geometry Node - Effortless Custom Fence Creation' and transform your digital landscapes into captivating masterpieces.

Check out our comprehensive geometry node map below πŸ‘‡

Key Features of the '3D Tudor Blender Fence Geometry Node - Effortless Custom Fence Creation'

Fence Creation:

  • Curve-Based Design: Easily generate fences along any path with curve mode.

  • Custom Post Meshes and Tops: Independently set and scale custom post meshes and tops.

  • Curve Alignment: Adjust the curve alignment type to deform the fence according to height changes or keep it uniformly facing upwards.

  • Scaling Parameters: Change the height, width, and spacing of the posts to suit your design needs.

Connection Controls:

  • Custom Connectors: Use a custom object to connect posts, with the option for multiple mesh collection mode to add unique variations between posts.

  • Repeat Setting: Create high fences by repeating the pattern vertically.

  • Scaling Parameters and Randomizer: Adjust the length, height, and width between posts, and use randomizers for a more handmade look.

  • Rotation Offset Controls: Rotate the fence pattern in any axis and randomize it for additional variation.

Included Preset Fences:

  • Stylized Wood Fence: A unique, artistic fence with customizable wood shaders.
  • Chain-Link Fence: A practical, metal fence with versatile metal shaders for edge wear and other custom controls.

Why Choose the '3D Tudor Blender Fence Geometry Node - Effortless Custom Fence Creation'?

  • Efficiency: Quickly generate fences along any path with customizable options.
  • Flexibility: Create a wide range of fence types, from stylized wood to chain-link.
  • Customization: Bring your own materials and control every aspect of the design, from post placement to connector details.

Summing it all up, the '3D Tudor Blender Fence Geometry Node - Effortless Custom Fence Creation' not only simplifies complex fence generation but also adds a touch of magic to your scenes, turning your 3D landscapes into breathtaking creations.

Imagine the Possibilities:

  • Crafting Enchanted Landscapes: Perfect for game developers and animators creating realistic or stylized fences.

  • Enhancing Fantasy Worlds: Add unique fences to your scenes effortlessly.

  • Adding Depth to Any Scene: From rustic wood fences to industrial chain-link barriers, bring your fences to life.

Experience the magic of the '3D Tudor Blender Fence Geometry Node - Effortless Custom Fence Creation' – your ultimate tool for 3D fence creation. Download now and start building your magical fences with ease.


Until next time, happy modeling everyone,

Neil - 3D Tudor


πŸ‘‡ Some products you might be interested in πŸ‘‡


For support, inspiration, and updates, join the 3D Tudor community and unlock the full potential of your artistic journey.

πŸ’¬ Click here to join our Discord: https://discord.gg/vdbUGJbAfY

Join our Facebook community: https://www.facebook.com/groups/1152218958467185

For questions or support, please email: bettison.gamedesign@gmail.com

€
I want this!

Ratings

5
(21 ratings)
5 stars
100%
4 stars
0%
3 stars
0%
2 stars
0%
1 star
0%
Powered by