€0+

3DT Procedural Window Generator Geometry Node

2 ratings
I want this!

3DT Procedural Window Generator Geometry Node

2 ratings

Build modern, medieval, and Victorian-style windows in seconds

with one flexible, production-ready Geometry Node that adapts to any scene!


Create modern, medieval, and Victorian windows in seconds with a Blender 4 Geometry Node. Grids, ornaments, shutters, supports, and PBR-ready materials.


Key Benefits

✔️ Non-Destructive – Change proportions, frames, and ornaments any time without rebaking.

✔️ Versatile – One node covers sleek modern, rustic medieval, and ornate Victorian windows.

✔️ Creative Freedom – Mix grids, custom ornaments, shutters, and supports for unique silhouettes.

✔️ Production-Ready – PBR-friendly materials, UV attribute guidance, and engine-friendly results.
✔️ Massive Time Savings – Replace repetitive manual modelling with instant, reusable presets.

Key Features

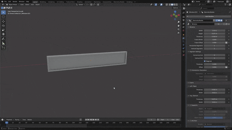
  • Fully Procedural Controls – Set overall width, height, glass thickness, frame width, and offsets for fast, precise shaping.

  • Segment & Grid System – Add horizontal, vertical, and diagonal subdivisions for classic panes or stylised patterns, with thickness and offset control.

  • Intersection Decorations – Toggle ornate intersections or use your own custom meshes, with full scale and offset control.

  • Supports & Shutters – Add under-window supports and adjustable shutters (0–1 open angle), with thickness, scale, and offset.

  • Clean Material Slots – Assign dedicated materials to glass, frames, shutters, supports, and decorations for tidy PBR workflows; route textures via UV attributes inside Geometry Nodes.

  • Viewport-Friendly – Instance-based design that stays smooth while you iterate and art-direct variations.

Imagine the Possibilities

  • Fantasy Villages – Timber-framed cross-panes with charming asymmetry.

  • Gothic & Victorian – Ornate intersections and heavier beams for moody facades.

  • Modern Cityscapes – Minimal frames with generous glass for high-rise sets.

  • Games & Cinematics – Auto-generate dozens of unique, optimised windows per level.

Why Choose the Blender 3DT Procedural Window Generator?

This is more than a static asset; it is a complete window-creation toolkit that turns a fiddly, time-draining task into a fast, fun, fully procedural workflow—perfect from blockout to final render.

Until next time, happy modelling everyone!
Neil – 3D Tudor


👇 Some products you might be interested in 👇


For support, inspiration, and updates, join the 3D Tudor community and unlock the full potential of your artistic journey.

💬 Click here to join our Discord: https://discord.gg/vdbUGJbAfY

Join our Facebook community:https://www.facebook.com/groups/1152218958467185

If you have any questions or need support, feel free to reach out via email: bettison.gamedesign@gmail.com

Sorry, the discount code you wish to use is inactive.
I want this!

Ratings

5
(2 ratings)
5 stars
100%
4 stars
0%
3 stars
0%
2 stars
0%
1 star
0%
Powered by